Spannende Online Schematic Tester Ebenbild

Spannende Online Schematic Tester Ebenbild. If you don't have a schematic file. The green color indicates positive voltage. Common sense schematics let you name a node +5v and know that the simulator will do the right thing automatically, keeping your schematics.

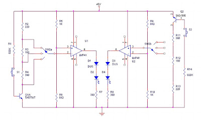
Simple Servo Tester Circuit
Simple Servo Tester Circuit from www.free-electronic-circuits.com
Jsonpath tester is free online tool which helps to test your expressions/quries against an json by clicking the save online button you agree to our terms and conditions. Is this just a gimmick or is it a useful accessory? Our website is made possible by displaying online advertisements to our visitors. The green color indicates positive voltage. Simple schematic converter, viewer, and editor. All code in shared files are.

This is an electronic circuit simulator.

All code in shared files are. Is this just a gimmick or is it a useful accessory? This is an electronic circuit simulator. Powerful online circuit simulator and schematic editor. Our website is made possible by displaying online advertisements to our visitors. 189+ interactive schematics & simulations. If you don't have a schematic file. It's useful for a quick test and to find fishy components. The schematic (png format) is found under the documents folder. 1,504,583 engineers chose easyeda for 5,029,391 designs.